乙型肝炎病毒(HBV)感染是严重的全球性公共卫生问题。目前,全球有超过2.57亿慢性乙型肝炎患者,导致每年约70万人死于HBV相关疾病。慢性乙型肝炎(CHB)抗病毒治疗的最终目标是追求以乙肝表面抗原(HBsAg)丢失为主要特征的“功能性治愈”,但目前干扰素、核苷类似物等临床治疗药物在乙肝表面抗原(HBsAg)丢失、乙肝表面抗体(HBsAb)血清转化等方面作用非常有限。另外,易产生耐药和严重的副作用也限制了这些药物的应用。因此,探索具有优异治疗效果和低副作用的HBV清除新策略具有重要意义。
HBV特异性免疫应答耗竭被认为是持续感染的主要原因,激活机体免疫反应可能是清除HBV是一种有希望的策略。然而,CHB患者的抗病毒免疫反应往往较低。因此,刺激先天免疫受体(如Toll样受体(TLR)、NOD样受体等)来增强免疫反应,为重塑CHB患者的抗病毒免疫应答提供了一个可行的途径。其中,TLR7/8激动剂在激活抗HBV免疫应答方面受到越来越多的关注。例如,研究报道TLR7激动剂GS-9620可在土拨鼠和黑猩猩模型中通过激活I型干扰素相关途径持续抑制HBV复制。然而,常用的TLR7/8激动剂在生理条件下水溶性较低,半衰期短,生物利用度低。此外,全身给药后,TLR7/8激动剂可迅速扩散到血流中,导致靶标部位富集不足和严重的免疫相关毒性。
山东大学马春红教授和崔基炜教授团队联合开发了一种基于金属有机框架材料(ZIF-8)的TLR7/8激动剂高效递送系统(IMDQ@ZIF-8),显著提高了对HBV的清除作用(图1)。研究表明,IMDQ@ZIF-8显著增强激动剂的肝脏富集效率,有效激活抗原呈递细胞(APCs)、NK细胞和T细胞。值得注意的是,该治疗剂诱导HBV感染小鼠体内产生高水平的HBsAb,并有效促进HBsAg血清学转换。

图1. 用于HBV免疫治疗的TLR7/8激动剂递送系统(IMDQ@ZIF-8)制备示意图。(a)一锅法制备IMDQ@ZIF-8纳米颗粒;(b)IMDQ@ZIF-8肝脏富集(Ⅰ),激活APCs(Ⅱ)、增强T细胞和NK细胞活化(Ⅲ),促进HBsAb分泌(Ⅳ),从而抑制HBV复制,促进HBV清除。

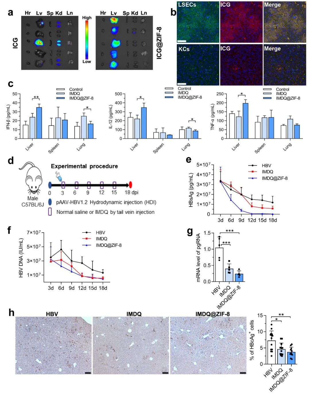
图2. IMDQ@ZIF-8促进HBV清除。(a)样品注射8小时后主要器官的荧光图像;(b)ICG@ZIF-8 NPs(红色伪彩)在肝脏细胞中的分布,LSECs和KCs分别用CD31(绿色)和F4/80(绿色)染色;(c)样品注射24 h后主要器官细胞因子分泌水平;(d)动物实验方案;(e-h)血清中HBsAg(e)、HBV DNA(f)、肝脏pgRNA(g)和肝脏HBcAg(h)表达水平。

图3. IMDQ@ZIF-8促进APCs激活。HBV感染肝脏中DC(CD45^+CD11c+MCH II^+)和巨噬细胞(CD45+CD11b+F4/80^+)情况。DC细胞流式设门策略(a),DC细胞比例的统计数据(b)以及DC细胞表面CD40(c)、CD80(d)和CD86(e)的表达水平。巨噬细胞设门策略(f),巨噬细胞比例统计数据(g)和巨噬细胞表面CD86(h)表达水平。

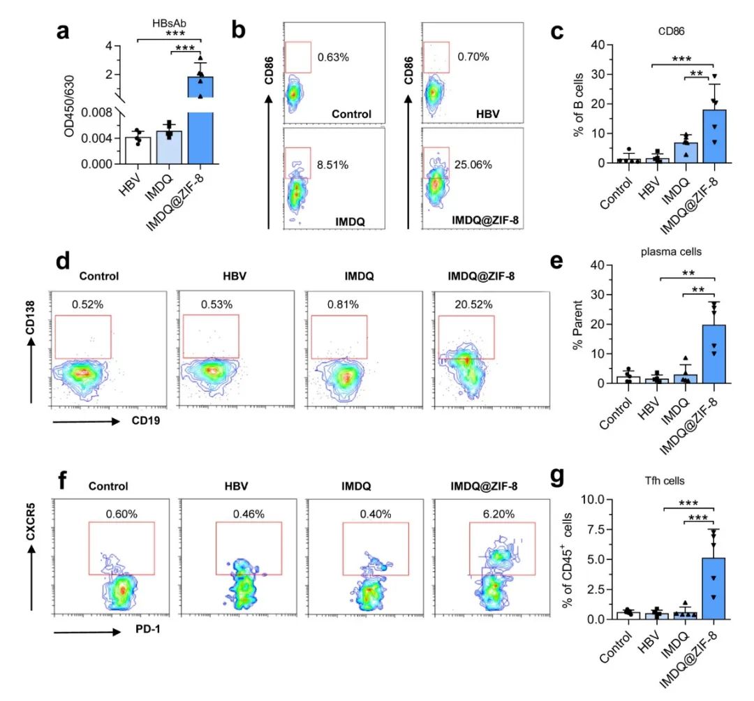
图4. IMDQ@ZIF-8促进HBV感染小鼠产生HBsAb。(a)注射IMDQ和IMDQ@ZIF-8 NPs后小鼠血清中的HBsAb水平;(b-g)B细胞表面CD86(b, c)、浆细胞(CD3^-B220-CD19-CD138+)(d, e)、Tfh细胞(CD3^+CD4+CXCR5+PD1+)比例的代表性流式图及统计图。
以上研究成果近期发表于ACS Appl. Mater. Interfaces上,论文的第一作者为山东大学基础医学院王丽媛博士和山东第一医科大学医学科技创新中心张贵强副教授,共同通讯作者为山东大学化学与化工学院崔基炜教授和山东大学基础医学院马春红教授。上述研究工作得到了国家重点研发计划、国家自然科学基金、济南市科技局创新项目、山东省高校青年学者科研创新团队项目的支持。
论文链接:
https://pubs.acs.org/doi/10.1021/acsami.2c11203